js4399金沙线(中国)有限公司-BinG百科

接待关注js4399金沙线(中国)有限公司-BinG百科!
中文|English
EN
计划咨询
  • 您的姓名
    *
  • 联系电话
    *
  • 电子邮箱
    *
  • 联系地点
    *
  • 您的留言
    *

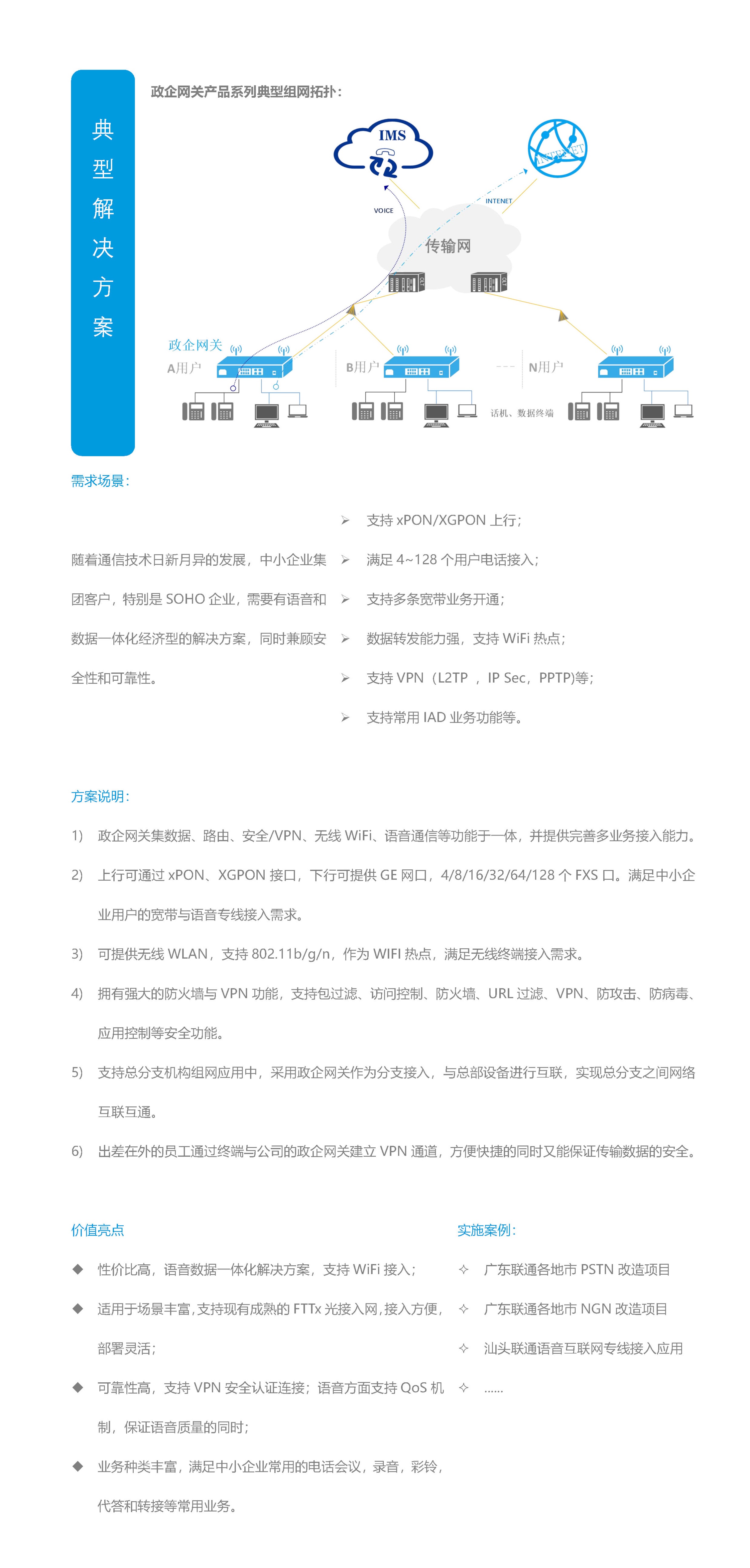
政企用户宽带、语音政企网关产品系列解决计划

上一篇:没有了
下一篇:没有了
地点:广州市天河区高普路168号广州js4399金沙线(中国)有限公司-BinG百科科技园
电话:020-82598555
传真:020-82599989
Copyright ©2019 js4399金沙线(中国)有限公司-BinG百科. |粤公网安备 44010602000816号 |粤ICP备05140761号| Powered by vancheer |信息工业部备案治理系统
【网站地图】【sitemap】